System Design:
Recruitment & Onboarding

This is a project I worked on during my final year of Design School, under Industry/ Degree Project. I worked under a firm called, ZS Associates (ZS) .
I had to come up with a B2B or B2E (employee) solution that can be executed through an app or website, and help ZSA in making the selected experience better.
​
I did extensive research about all the loopholes that existed in ZSA and narrowed it down to their Recruitment and Onboarding process. On average, an interview process in ZSA lasts from 3 months and more.
Even though ZSA has an internal portal for the recruiters for keeping track of potential employees, the recruitees have no such system by which they can track their on-boarding process.
Scope.
The problem of not having such a system is that:
1. Recruitees do not know if they have been rejected or selected after each stage.
2. They have to keep waiting for a callback, which they have to wait for in anticipation.
3. They forget how many formalities they have completed, or have yet to submit.
4. They end up missing out on other opportunities.
​
​
Strategy: How getting this idea to play would make the goodwill of the company increase.
​
Design Statement: Following is the planning that, illustrates and justifies the process that will lead to the development proposal.
Design Process.
Step 1:
Problem
​
Step 2:
Design Statement
​
Step 3:
Research
Step 4:
Analysis
​
Step 5:
Strategy
​
Step 6:
Solution
Value Proposition.
This is the perfect opportunity for ZSA to make the On-boarding process of potential employees breezy. It will give them a chance to taste the competency of the company.
​
The On-Boarding will bring value to the face of the company as it:

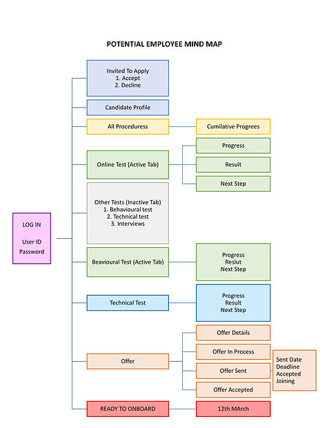
User Journey.
The portal will have everything that a recruitment team needs. It’ll make the entire recruitment process simple to handle and deal with.
The company will have plenty to gain from this small change.
​
Bellow is the user journey that will be followed to create the portal operated by the Potential Employee.
Using this system I went forward with my research and analysis.

Research and Analysis.
-
I began to collect data used in the hiring process of ZS Associates, by interacting with the HR Department in depth.
-
I took an analysis of two major organizations.
-
Took a User Research and Interview of the current process and their experiences by different levels of employees.

After conducting this User Test, I noticed that the majority of people would have benefited by having a potential employee tracking portal.
An idea that would have changed the way people perceive the company, from their first experience.
Interface Design Model.

Process Analysis.
1. Sourcing
​
2. Invited to apply
​
3. New application
​
4. Resume screening
​
5. Interview
​
6. Offer
7. CTC hire
​
8. Ready to Onboard
​
9. Hired
​
10. Disqualified
​
11. ZSR Unconsidered
​
12. Requisition Closed

Mind Map.


Information Architecture.

Paper Wireframe.




Digital Wireframe.
![]() | ![]() | ![]() | ![]() |
|---|
Style Guide.

1. Typography
1.1 Title

1.2 Body

2. Colour Palette
2.1 Primary Colours

2.2 Secondary Colours

3. Iconography
3.1 Active Icons
3.1 Inactive Icons

4. UI Elements
UI Process.




Screens.


Mobile Screens.






Working Prototype.
Desktop Screens.




Working Prototype.




